Acasă
Despre noi
Conducere
Organizare
Regulament de organizare si functionare
Atributii OCPI
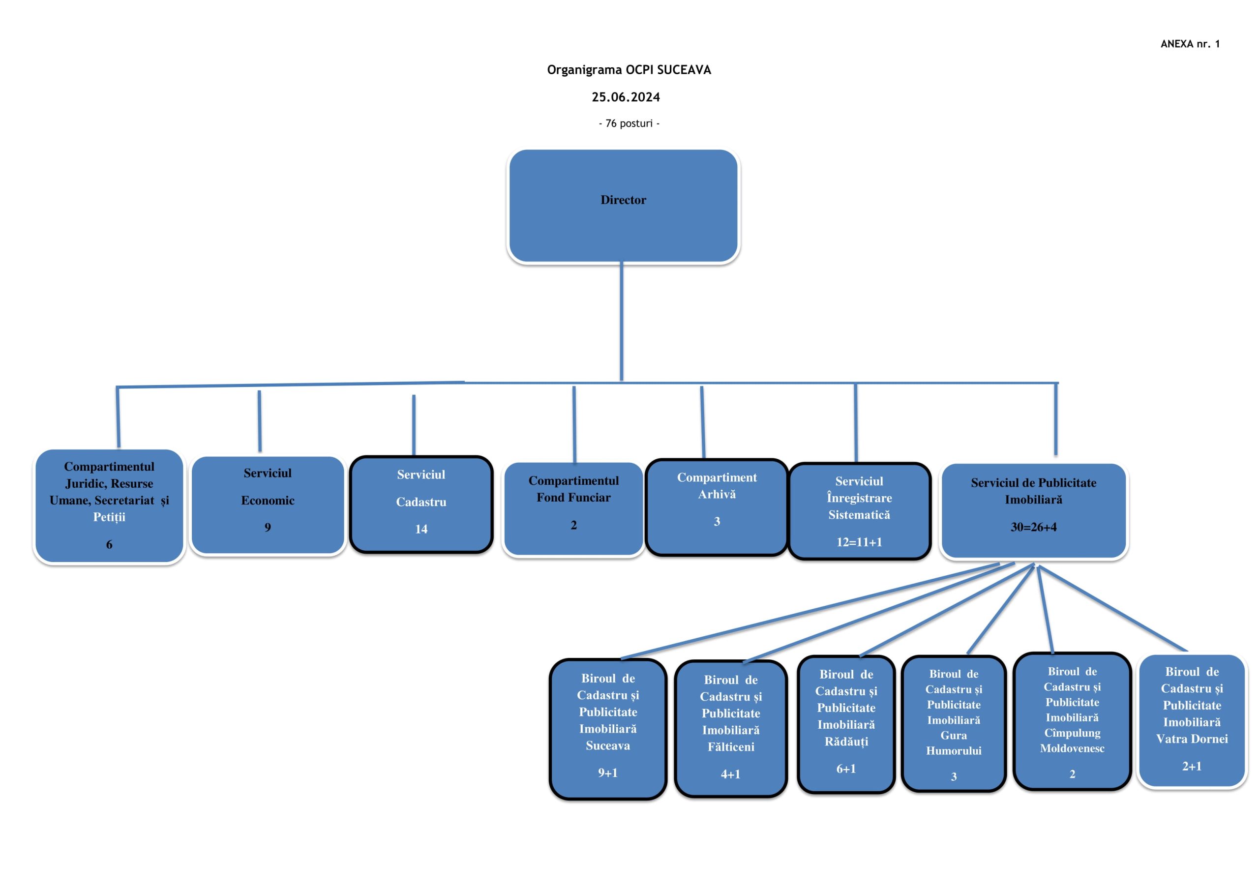
Organigrama
Legislație
Cariera
Rapoarte si studii
Programe si strategii
Informatii de interes public
Solicitare informatii
Achizitii publice
Bilanturi contabile
Buget
Buletinul informativ
Declaratii de avere si interese
formulare-tip
INTEGRITATE INSTITUȚIONALĂ
AVERTIZARI DE INTEGRITATE
PNCCF
Site PNCCF
Legislatie PNCCF
Sectorizare PNCCF-OCPI Suceava
Materiale publicitare PNCCF
Activitati
Persoane fizice/juridice autorizate ANCPI
Tarifare
Termene
Formular tip Cerere
Geoportalul ANCPI
Geoportalul INIS- Date spatiale oficiale
Comunicare
Comunicare si declaratii
Comunicate catre persoanele fizice/juridice autorizate
Sanctiuni
Protectia datelor cu caracter personal
Contact
Datele de contact
Relatii cu presa
Programul de functionare
Programul de audiente
Petitii
myeterra
RENNS
Organigrama
1 Organigrama OCPI SUCEAVA 12 08 2025
Link-uri utile
Geoportal INIS
RAN
RENNS
ROMPOS
Geoportal ANCPI
PNCCF